Logo
Explore Help
Register Sign In
andy/mip
1
0
Fork 0
You've already forked mip
Code Issues Pull Requests Releases Wiki Activity
Files
04696f10083f825a32effa372d414cbfd7bbe6b4
mip/Documentation/SupportingDocumentation/system_process_mapSlide2.png
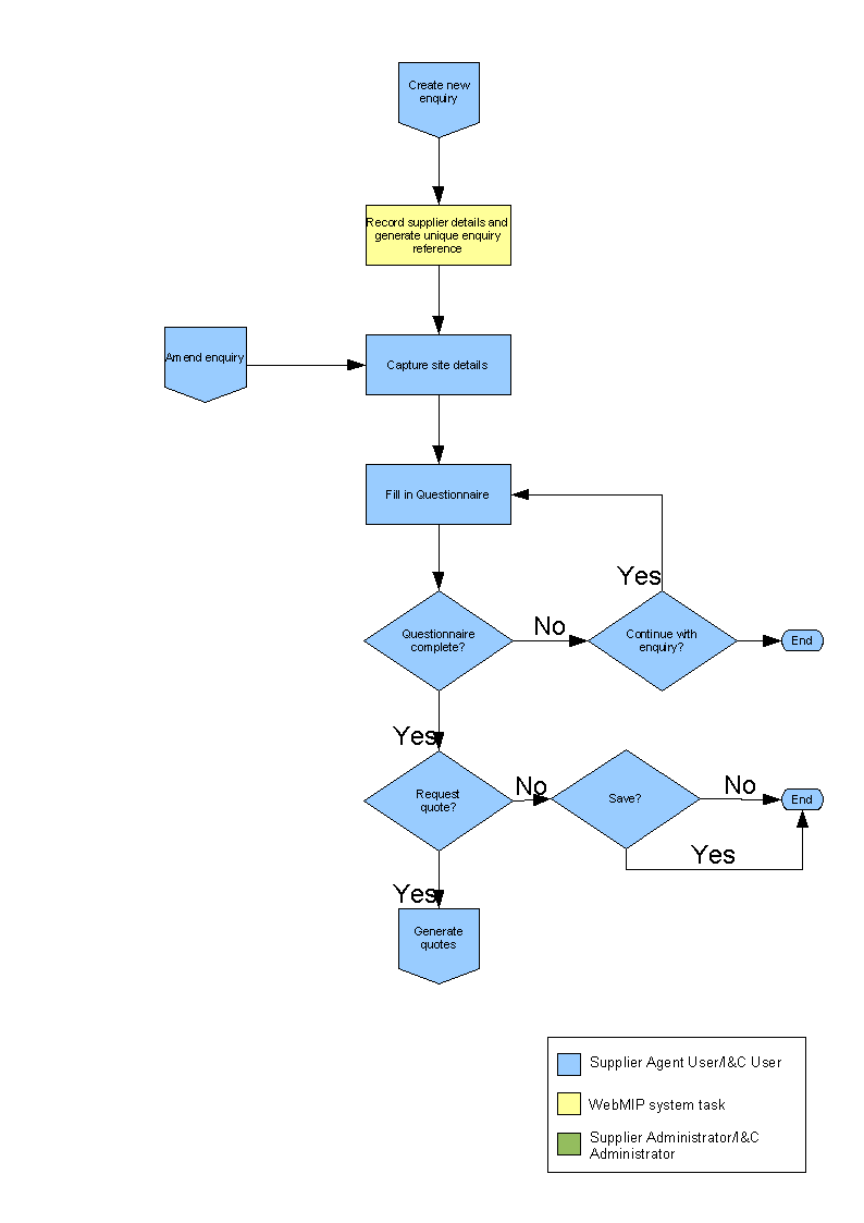
PriestJ 376b2f635a MH wanted a reference to the save button in the process map workflow diagram. Have added a decision box (Save?)to represent this, yes and no both go to the same place.
git-svn-id: http://locode01.ad.dom/svn/WEBMIP/trunk@2786 248e525c-4dfb-0310-94bc-949c084e9493
2007-10-12 10:01:36 +00:00

24 KiB
794x1123px
Raw History

/andy/mip/raw/commit/04696f10083f825a32effa372d414cbfd7bbe6b4/Documentation/SupportingDocumentation/system_process_mapSlide2.png
Reference in New Issue View Git Blame Copy Permalink
Powered by Gitea Version: 1.25.2 Page: 320ms Template: 15ms
English
Bahasa Indonesia Deutsch English Español Français Gaeilge Italiano Latviešu Magyar nyelv Nederlands Polski Português de Portugal Português do Brasil Suomi Svenska Türkçe Čeština Ελληνικά Български Русский Українська فارسی മലയാളം 日本語 简体中文 繁體中文(台灣) 繁體中文(香港) 한국어
Licenses API

Powered by TurnKey Linux.